Effective Nonprofit Org Charts: Strategies, Structures, Tips, and OrgChart Tools

OrgChart Team

Creating an org chart that reflects your nonprofit's unique needs and goals is crucial to its success. A well-structured organizational chart is essential for nonprofit...

Creating an org chart that reflects your nonprofit’s unique needs and goals is crucial to its success. A well-structured organizational chart is essential for nonprofit organizations to maximize efficiency, streamline decision-making processes, and foster a culture of collaboration.

So, how should a nonprofit org develop their org chart?

To achieve your objectives, you must establish an organizational structure that aligns with your size, objectives, and operational requirements. This includes identifying key departments and roles, establishing reporting lines and hierarchy, and allocating the necessary resources. By regularly reviewing and refining your org chart, you can ensure that it remains relevant and reflective of any changes in your organization. In this blog post, we’ll dive into each of these steps in more detail and provide examples of nonprofit organizational structures that might work for you as well as best practices for nonprofit org charts, so you have the tools you need to create a successful nonprofit org chart.

The Importance of a Nonprofit Org Chart

A nonprofit org chart visually represents your organization’s structure, outlining the hierarchy and relationships between different roles and departments. It helps in the following ways:

  • Clear communication: An org chart ensures that every organization member understands their role, responsibilities, and reporting lines, leading to more transparent communication and better teamwork.
  • Efficient decision-making: A well-designed org chart helps decision-makers identify the right people to involve in critical decisions, enabling faster and more effective decision‑making.
  • Accountability: A clear org chart makes identifying who is responsible for specific tasks or outcomes easier, fostering a sense of responsibility among team members.
  • Onboarding and training: A comprehensive org chart simplifies the onboarding process for new employees and volunteers, providing them with a clear understanding of the organization’s structure and its place.

How to Develop an Effective Nonprofit Org Chart

  1. Identify your organization’s mission, vision, and goals: Begin by defining your nonprofit’s core purpose and long-term objectives. This will help you determine the structure that best supports your organization’s goals.
  2. Determine your organizational structure: Nonprofits can adopt different structures, such as functional, divisional, or matrix. Choose one aligned with your organization’s size, objectives, and operational requirements.
  3. Outline key departments and roles: Identify the primary departments within your organization, such as finance, marketing, operations, and human resources. Then, define the roles within each department, including their responsibilities and required skills.
  4. Establish reporting lines and hierarchy: Clearly define the reporting relationships between roles, departments, and levels of management. This will help create a transparent chain of command and foster better communication.
  5. Allocate resources: Assign the necessary personnel, budget, and other resources to each department, ensuring that each team has the tools they need to succeed.
  6. Review and refine: Regularly review your org chart to ensure it remains relevant and reflects any changes in your organization’s goals, structure, or personnel.

Different Types of Org Charts for Nonprofits

Understanding the various types of org charts is essential when selecting the best structure for your nonprofit organization. This section will explore the most common types of org charts and discuss how they might work for a nonprofit.

Hierarchical Org Chart

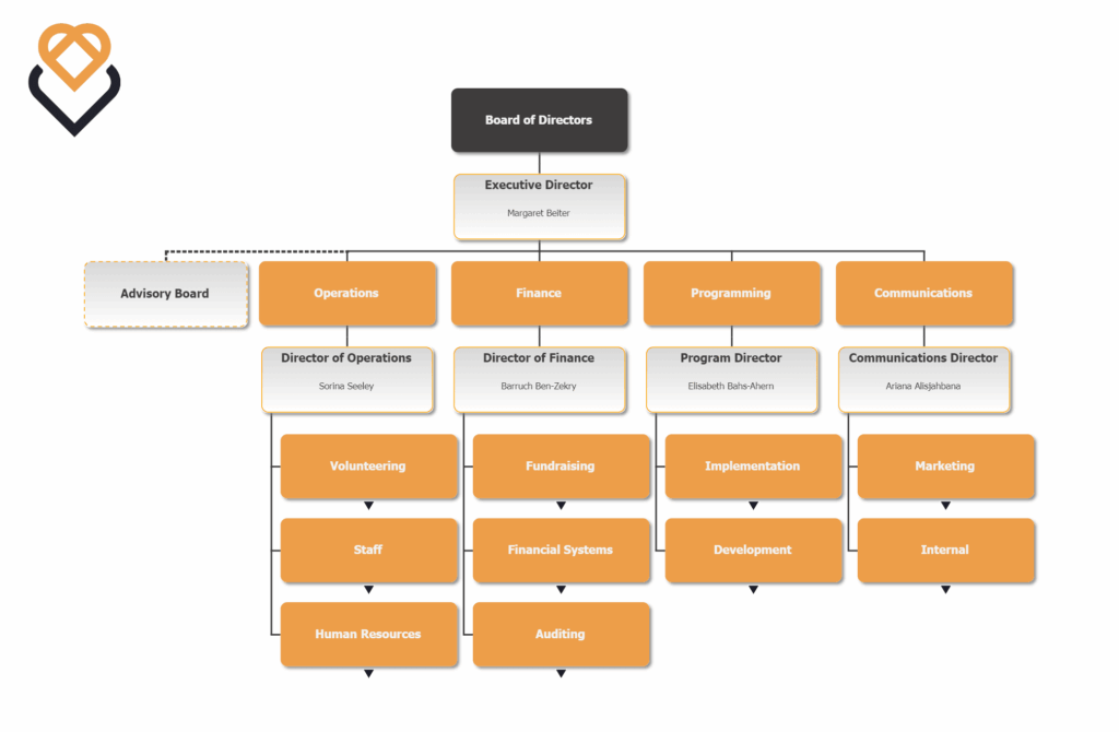
The hierarchical org chart is the most traditional and widely used structure, representing a top-down approach where authority flows from the highest management level down to subordinate groups. In a nonprofit setting, this chart usually starts with the board of directors at the top, followed by the executive director, and then cascades down through various levels of management and staff.

Pros:

  • It follows a clear chain of command and provides transparent reporting lines.
  • It’s easy to understand and implement.

Cons:

  • It may create communication barriers between levels.
  • It can be difficult to portray cross-functionality, so people may not know how different teams interact with and support each other through this organizational view. This makes departments look siloed, when in reality they function interdependently.

Best for: Smaller nonprofits with a well-defined hierarchy and a clear chain of command.

Functional Org Chart

A functional org chart divides an organization into departments based on specific functions, such as finance, marketing, operations, and human resources. A department head leads each department and reports directly to the executive director or CEO.

Pros:

  • Encourages specialization and expertise within departments.
  • Streamlines decision-making within functional areas.
  • Shows how functions roll-up to each other, going a step beyond chain of command at the personnel level and emphasizing the business process relationship and workflows between functions.

Cons:

  • Departments may develop their own goals and priorities, which can lead to conflicts and competing interests regarding resource allocation and strategic decision‑making.
  • Can foster bureaucracy, as the focus on departmental boundaries can create an environment in which rules and procedures become more important than innovation and adaptability.

Best for: Nonprofits with a strong focus on specific functional areas and clearly defined roles.

Divisional Org Chart

The divisional org chart organizes an organization by its programs, projects, or geographic regions, with each division operating relatively autonomously. Divisions have their functional departments and report to a divisional head, who then reports to the executive director or CEO.

Pros:

  • Allows for greater autonomy and flexibility within divisions
  • Facilitates better coordination and communication within divisions

Cons:

  • It can lead to duplication of resources and efforts across divisions
  • It may create competition between divisions rather than foster collaboration

Best for: Larger nonprofits with multiple programs or projects or those operating across geographic locations.

Matrix Org Chart

The matrix org chart combines elements of both functional and divisional structures. In this model, employees report to a functional manager and a project or program manager, creating a dual‑reporting relationship.

Pros:

  • Promotes collaboration and communication between functional departments and projects
  • Encourages efficient use of resources and expertise across the organization

Cons:

  • It can lead to confusion and conflicts in reporting lines.
  • It may require additional coordination and communication efforts.

Best for: Larger nonprofits with multiple programs or projects or those operating across geographic locations.

Selecting the right org chart type for your nonprofit will depend on your organization’s size, objectives, and operational needs. Consider the pros and cons of each structure and how they align with your nonprofit’s goals to make an informed decision. Remember, an effective org chart is not static and should be reviewed and adjusted as your organization evolves.

Ready to Build Your Nonprofit Org Chart?

Discover how OrgChart helps nonprofit leaders visualize reporting lines, clarify roles, and align departments around mission-driven goals, all in one easy-to-use platform.

Org Chart is trusted by 2,000+ HR teams worldwide.

Best Practices for Implementing Nonprofit Org Charts for Maximum Efficiency and Collaboration

To ensure your nonprofit org chart effectively supports your organization’s goals and fosters a collaborative environment, consider incorporating the following best practices:

  • Encourage cross-functional collaboration: Break down silos between departments by creating opportunities for cross-functional collaboration. Encourage teams to collaborate on projects, share resources, and communicate regularly. In a matrix org chart, for example, employees report to a functional manager and a project or program manager, promoting collaboration and communication between departments.
  • Keep the org chart up-to-date: As your nonprofit grows and evolves, so should your org chart. Regularly review and update your org chart to reflect organizational goals, structure, or personnel changes. This ensures your team members always clearly understand the current structure and reporting lines.
  • Make the org chart accessible: Ensure that all team members have easy access to the org chart. To achieve this, use a cloud-based tool like OrgChart, which allows your team to access and update your org chart from anywhere. By making your org chart accessible and transparent, you foster a culture of open communication and collaboration.
  • Train team members on org chart use: Ensure all team members understand how to read and use the org chart effectively. Provide training on the chosen org chart structure and how it relates to their roles and responsibilities. This will help to create a shared understanding of the organization’s structure and reporting lines, leading to more efficient decision-making and collaboration.
  • Foster a culture of feedback and improvement: Encourage team members to provide input on the org chart and suggest edits. This creates a sense of ownership and involvement, leading to a more engaged and collaborative team. Regularly review and incorporate feedback to improve your org chart and ensure it remains relevant and effective.
  • Utilize software tools for creating and managing org charts: A tool like OrgChart significantly simplifies creating, managing, and updating your nonprofit org chart. Its user-friendly interface, customizable templates, and collaboration features make it an invaluable resource for efficiently developing and maintaining an effective org chart that supports your organization’s goals.

By incorporating these best practices, you can ensure that your nonprofit org chart maximizes efficiency, streamlines decision-making, and fosters a culture of collaboration, setting your organization up for success.

See How OrgChart Simplifies Nonprofit Collaboration

Watch how nonprofits can use OrgChart to keep their org charts updated in real time, encourage cross-team collaboration, and improve transparency across every department.

Leverage OrgChart for Your Nonprofit

OrgChart is a powerful tool designed to help organizations of all sizes create, manage, and visualize their organizational charts. With OrgChart, nonprofits can enjoy the following benefits:

  • User-friendly interface: OrgChart’s intuitive drag-and-drop interface makes creating and modifying org charts easy, even for those with limited  skills.
  • Customizable templates: Choose from professionally designed templates that are great for nonprofits, or create your own to ensure your org chart aligns with your organization’s unique needs and goals.
  • Collaboration features: OrgChart’s collaboration tools allow your team members to work together on org charts, streamlining the process and ensuring everyone’s input is considered.
  • Accessible and secure: OrgChart is cloud-based, allowing your team to access and update your org chart from anywhere, with robust security measures to protect your employees’ sensitive data.

By incorporating these best practices, you can ensure that your nonprofit org chart maximizes efficiency, streamlines decision-making, and fosters a culture of collaboration, setting your organization up for success.

The Org Chart You Need, When You Need It

Transform your nonprofit’s organizational structure and set the stage for success with OrgChart, the most cost-effective path to the visibility, insights, and vision you need to succeed. Join countless nonprofits benefiting from OrgChart’s user-friendly interface, customizable templates, and powerful collaboration features. Get started with OrgChart today and experience the difference a well-designed org chart can make for your nonprofit organization.

Empower Your Nonprofit with a Smarter Org Chart

Experience how OrgChart helps mission-driven organizations improve their visibility, insight, and strategic planning with dynamic org charts.

What Our Customers Say About OrgChart

Momentum Leader – Winter 2026 Leader Mid-Market – Winter 2026 Best Relationship Mid-Market – Winter 2026 High Performer Mid-Market – Winter 2026 Easiest To Use Enterprise – Winter 2026 Best Meets Requirements Enterprise – Winter 2026
Amazingly easy to implement. Easy and fast to create charts, allowing the information to be always updated and even better, customized.
Connects directly to our HRIS and updates on a normal cadence — we choose daily. You can also update as needed. Took several hours a month of org chart planning off of our plates … the ROI in terms of time spent is fantastic.

Verified User in Pharmaceuticals

Mid-Market (51-1000 emp.)

Read more reviews on OrgChart’s G2 profile
OrgChart is taking our very manual org chart creation and making it easier to make changes. We were also able to easily add the new photos we took of all employees.

Jacqueline W.

Mid-Market (51-1000 emp.)

Read more reviews on OrgChart’s G2 profile
The only comprehensive Org Chart software! Easy to set up templates, upload information, and build comprehensive charts.

Jillian P.

Head of Talent Acquisition & Onboarding Mid-Market (51-1000 emp.)

Read more reviews on OrgChart’s G2 profile
OrgChart creates a perfect org chart that’s easy to update every time. Saves battling with MS Visio every time there a staffing change.

Leo C.

Managing Director Mid-Market (51-1000 emp.)

Read more reviews on OrgChart’s G2 profile